Welcome to 企采镖 | 阳光采购+产品服务
请登录
注册
商家入驻
我的订单
待支付
待收货
待评价
商家支持
商家中心
商家订单
商家商品
商家入驻
站内短信
收藏夹
收藏商品
收藏店铺
购物车(
0
)
宝贝
店铺
全部商品分类
酒店用品
酒店卫浴用品
>
浴缸
马桶
其它健康电器
生活用纸配件
喷香机
工具配件
卫浴配件
酒店客房用品
>
三件套
挂毯/壁毯
窗帘/窗纱
工具存储架
洗晒/熨烫
音响电视组台机
转盘轴承
冰箱
录音电话
车用衣服架
挂钩/衣架/衣夹
木质鞋柜
主管钥匙系列
防滑垫
垃圾袋/垃圾桶
标示牌
装饰字画
酒店清洁用品
>
空气清新剂
地毯清洁剂
清洁工具
消毒液
擦窗机
抛光机
吹干机
疏通机
其它清洁工具
清洁刷具
酒店餐饮用品
>
陶瓷/马克杯
不锈钢开孔器
文件存放车
玻璃杯
塑料杯
家具灯饰
家具
>
床垫
衣帽架
户外家具
床
电脑桌
书柜
组合家具
沙发
椅子
其他办公家具
灯具
>
吊灯
筒灯/射灯
台灯
吸顶灯
其他灯具
氛围照明
智能产品
智能控制设备
>
心智连接
newline设备
智能控制软件
>
ZOOM
小鱼易连
教室类型
标准教室
>
标准教室-1
智慧教室
>
实训教室
>
电脑、办公设备
手机
>
苹果
专业器材
充电器
手机存储卡
苹果周边
手机电池
手机
电脑整机
>
笔记本
台式机
台式电脑
便携式计算机/笔记本电脑
平板电脑
平板式微型计算机
电脑配件及外设产品
>
声卡/扩展卡
USB集线器
线缆
电源
显示器
蓝牙耳机
办公设备配件
其他电脑外设
鼠标
无线演示器
键盘
键鼠套装
平板电脑周边
耳机麦克风
游戏鼠标
游戏键盘
游戏耳机麦克风
耳机
摄像头
液晶显示器
主机
硬盘
内存
U盘
移动硬盘
刻录机/光驱
麦克风
鼠标垫
摄像头延长线
电脑支架
线材
集线器
声卡
显卡
手写板
电脑电源
手写式输入设备
其他计算机设备
计算机设备零部件
网络存储设备
台式绘图仪
办公设备
>
复印机
销毁设备
销毁设备
多功能一体机
打印机
扫描仪
装订机
广告机/拼接屏
速印机
塑封机
其他办公设备
自动化零部件
LED 显示屏
移动电源
打码机
其它办公自动化设备
速印机
办公设备
碎纸机
传真机
电话机
不间断电源(UPS)
触控一体机
过塑机
装订机
条形打码机、条形扫码枪
投影幕
对讲机
摇号机
广告机
条码打印机
阅读器
其他视频会议系统设备
打印机设备
>
叫号机
喷墨打印机/A4 彩色打印机
激光打印机/A4 彩色打印机
针式打印机/票据打印机
胶印机/A3彩色打印机
速印机/ A3 黑白打印机
装订机 /A4黑白打印机
其他打印机
复印机设备
>
低速数码机
中速数码机
高速数码机
扫描仪设备
>
普通扫描仪
高速双面扫描仪
投影仪设备
>
投影仪
(100平米以上)固定投影仪
可移动投影仪
(100平米以下)固定投影仪
设备耗材
>
其它
墨盒、墨水
硒鼓、碳粉、墨粉
碳带、色带、色带架
粉盒
滤芯
其他耗材
其他
>
其他电脑配件及外设产品
其他网络设备
其他办公自动化设备
其他电脑整机
其他耗材及配件
系统及软件
>
系统
软件
网络产品
网络设备
>
其他服务器
转换器
分屏器
交换机
路由器
服务器
防火墙
网卡
网线
交换设备
数码家电
大家电
>
播放器/DVD
烟灶套装
电视机
商用冰柜/冰箱
洗衣机
热水器
油烟机
消毒柜
音响
播放机
灶具
洗碗机
冷藏柜
调湿调温机
生活电器
>
其他生活小家电
电动牙刷
破壁机
取暖电器
取暖器
美容器
冲牙器
剃须刀
电吹风
电风扇
空调扇
空气净化器
饮水机
加湿器
吸尘器
电器配件
取暖机
挂烫机
电熨斗
烘干机
除湿机
除螨仪
扫地机器人
净水设备
插座
厨房电器
>
电炖锅
封口/封杯机
橱柜
燃气灶
豆浆机
商用电磁炉
烧烤用具
电蒸锅
电饭煲
电压力锅
电水壶、热水瓶
微波炉
电磁炉、电陶炉
咖啡机
垃圾处理器
封口机
电蒸柜
电烤箱
电饭锅
空气炸锅
榨汁机/原汁机
搅拌机
烧烤炉
养生壶/煎药壶
数码影像
>
数码相机
监控录像机
微单相机
镜头
特殊商品
便携相机
单电相机
单反相机
数码录像机
通用摄像机
监控设备
无人机
通用照相机
空调设备
>
空调机
柜式空调
壁挂式空调
天花式空调
其他用品
>
其他家电
其它生活电器
其它厨房电器
其他数码摄像
数码配件
>
读卡器
办公耗材、文体用品
办公用纸
>
复印纸
打印纸
传真纸
记事本薄
易事贴、便签、标签
信封
名片
磨砂纸
皮纹封面纸
热敏纸
标签纸
电脑打印纸
其他办公用纸
激光打印纸
文件管理
>
文件夹
档案袋
文件栏
板夹
资料、名片册
报纸杂志架
文件袋
档案盒
文件盘
文件柜
报告夹
票夹
塑封膜、塑料条
证件卡套
工程档案封皮
其他文件管理
长尾夹/白钢夹/票夹
抽杆/报告夹
牛皮纸档案袋
书写用具
>
笔类
笔芯
墨水
桌面用品
>
订书机
打孔机
起订机
笔刨
书立
剪刀
针、钉、夹
涂改修正类
胶带
计算器
笔筒
刀
尺
电子挂表
激光笔
录音笔
夹子
订书钉
胶水
会计凭证装订机
会计凭证装订胶管、财务凭证装订机相关配件
长臂订书机
重型起钉器
其他桌面用品
梳式装订机耗材
票据夹
防爆起钉器
美纹胶带
重型起钉器
钉书针
石英表
桌面文件柜
财务行政用品
>
号码机
印章
印台、印油、印泥
账本、单据、凭证
点钞、验钞机
排队机
服装
>
运动服装
运动鞋帽、护具
其他
>
电池
保险柜
白板
其他设备耗材
玩具
办公用品
>
节目氛围道具
其他办公用品
钢木台、桌类
个人穿戴设备
>
表
体育用品
田径类器材
>
跳高架
套尺
秒表
起跑器
塞尺
其它田径类器材
文具
球类
>
篮球
篮球架
足球
足球门
乒乓球台
排球
其它球类
体育及健身设备
>
单杠、双杠、高低杠
平衡木
平衡车
跳箱
骑行运动
跑步机
健身车
其它体育及健身设备
其他体育用品
>
体育运动辅助设备
其它体育用品
仰卧板/收腹机
组合健身器材
体育设备
>
健身设备
动感单车
划船机
日用商品
个护清洁用品
>
洗面奶/乳
洁面
卫生巾
其它女性护理产品
身体护理套装
沐浴露
洗发水
其它洗护发产品
牙膏
其它口腔护理产品
日常商品
>
箱包
晾衣架
拖把/扫把
拖鞋
储物/收纳用品
家用纸盒
盒子
饮用水
盒子
手提式垃圾袋
工艺礼品
垃圾桶
保温杯
整套茶具
PE袋
手提包
竹碳包
挂钩
抽纸
花架/装饰架
水桶盖
镜子
层架/置物架
厨卫挂件
厨卫挂件
浴室用品
节庆饰品
卡通周边
其他日用品
秤
毛巾
生活日用
排插
杯具
纸巾
收纳用品
雨伞雨具
碳净化
厨房用具
>
非六角头螺栓
厨房小工具
厨具用品
筷子
厨房用具
其他厨房用品
碗
盖碗
精美餐具
>
筷勺、刀叉
碗碟
组合套装
清洁洗涤用品
>
洗洁工具
地板清洁剂
家庭清洁
灭鼠/杀虫剂
卫浴清洁剂
油污清洁剂
洗洁精
其它清洁用品
清洁纸品
衣物清洁
居室清洁
厨卫清洁
驱虫消杀
家纺
>
凉席/凉枕
家纺套装
酒店桌椅
床品套件
被子
枕芯/套/巾
蚊帐、凉席
毛巾被、毯
劳保消防、应急物资类
劳保用品
>
手部防护
耳塞
劳保手套
绝缘鞋
安全帽
担架
户外照明
专项运动鞋
护目镜
雨衣
工作服
防护口罩
消防靴
救生衣
工装
反光背心
防尘面罩
防毒半面罩
建筑-劳保鞋
耳罩
医用酒精
护具
袖套
工具包
普通劳保围裙
其他安全防护用品
足部防护
身体防护
头部防护
眼脸部防护
呼吸防护
坠落防护
静电无尘
焊接防护
听力防护
消防灭火设备
>
灭火器充装
消火栓
螺纹连接件
建筑-水基型灭火器
消防物资
>
消防服
消火栓箱
消防枪
切割机
灭火器
消防水带
木柄消防斧
防毒全面罩
消防器材
消防防护产品
工业品
工具
>
手动工具
电动工具
测量工具
气动工具
工具套装
工具配件
工控配电
>
电线电缆
开关插座
低压配电
控制保护
电力检测
工业控制
自动化
电料辅件
仪器仪表
>
温度仪表
电工仪表
气体检测
分析检测
压力仪表
流量仪表
物位仪表
阻容感及品振
半导体
模块及开发板
清洁用品
>
清洁工具
清洁设备
清洗保养品
工业擦拭
地垫
垃圾处理
化学品
>
润滑剂
胶粘剂
化学试剂
工业涂层
清洗剂
防锈剂
脱模剂
安全消防
>
警示标识
应急处理
安全锁具
化学品存储
消防器材
消防服装
仓储包装
>
吨袋
包装工具
包装耗材
标签耗材
搬运设备
存储设备
焊接紧固
>
五金紧固件
密封件
焊接设备
焊接耗材
机械配件
>
轴承
皮带链条
机械零配件
机床及附件
刀具
气动元件
泵阀类
暖通照明
>
暖通
工业照明
管材管件
实验用品
>
实验室试剂
实验室耗材
实验室设备
首页
品牌
首页
>
商品分类
>
工业品
>
实验用品
>
实验室设备
>
梅思安(MSA) 便携式天鹰4XR蓝牙版10196188四合一气体检测仪 300965
商品原价:
¥7860.00
店铺价格:
¥7860.00
(节省:
¥0.0
)
商品重量:
1.00千克(kg)
物流运费:
深圳市 至
请选择省份
请选择城市
请选择区县
X
请选择省份
请选择城市
请选择区县
上海
江苏省
浙江省
安徽省
江西省
北京
天津
河北省
山西省
内蒙古自治区
山东省
河南省
湖北省
湖南省
福建省
广东省
广西壮族自治区
海南省
辽宁省
吉林省
黑龙江省
陕西省
甘肃省
青海省
宁夏回族自治区
新疆维吾尔自治区
重庆
四川省
贵州省
云南省
西藏自治区
台湾
香港特别行政区
澳门特别行政区
钓鱼岛
卖家承担
月销量
0
累计评价
0
购买数量:
件
库存
999
件
立即购买
加入购物车
深圳能源
咨询电话:
13922835958
好评率:
0.0%
店铺星级:
创店时间:
2022-07-05 09:28:33
所在地区:
广东省 深圳市 福田区
商品数量:
75293件商品
店铺收藏:
0人收藏
进店逛逛
收藏店铺
商品搜索
关键字:
商品分类
工具
手动工具
电动工具
测量工具
工具套装
工具配件
工控配电
电线电缆
自动化
仪器仪表
温度仪表
压力仪表
清洁用品
清洗保养品
工业擦拭
地垫
垃圾处理
化学品
润滑剂
胶粘剂
化学试剂
工业涂层
安全消防
应急处理
仓储包装
吨袋
包装工具
包装耗材
焊接紧固
焊接耗材
机械配件
轴承
机械零配件
机床及附件
气动元件
暖通照明
暖通
管材管件
实验用品
实验室试剂
实验室耗材
实验室设备
劳保用品
足部防护
身体防护
头部防护
眼脸部防护
呼吸防护
坠落防护
电脑配件
显示器
电脑
台式电脑
商品精选
适用于户外小刀防身折叠刀高硬度军刀水果刀便携弹簧钢刀具約巢 大号
¥38.00
点胶针筒 点胶机针筒 美式针筒 针筒适配器 针 3cc针筒+活塞【茶色】
¥0.44
冰禹 BYB-176 T8钢筋剪断线钳 大力剪钳 破坏断丝剪非液压 断线钳600 24寸
¥70.00
冰禹 BYyq-149 金属胶带封箱器快递打包 纸箱打包器封箱封口机 大号小号胶带座大号(可放5-6cm宽胶带)
¥19.00
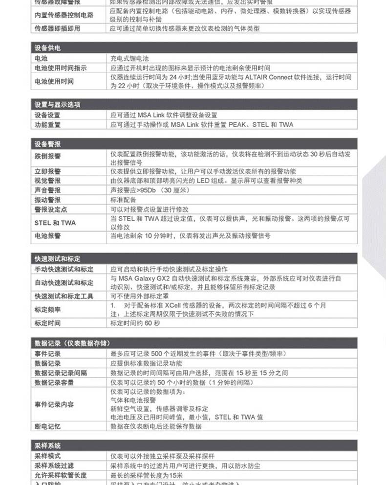
商品介绍
成交记录
商品名称:梅思安300965
商品毛重:300.00g
商品产地:中国大陆
货号:300965
类型:气体发生器
类别:检测仪
功能:气体检测
已成功添加到购物车!
购物车共有
1
种宝贝,合计:¥
7999
立刻结算